首页
机构设置
实时新闻
党建工作
通知公告
安全教育
国防教育
法律法规
资料下载
首页
机构设置
实时新闻
党建工作
通知公告
安全教育
国防教育
法律法规
资料下载
通知公告
通知公告
当前位置:
首页
->
通知公告
->
正文
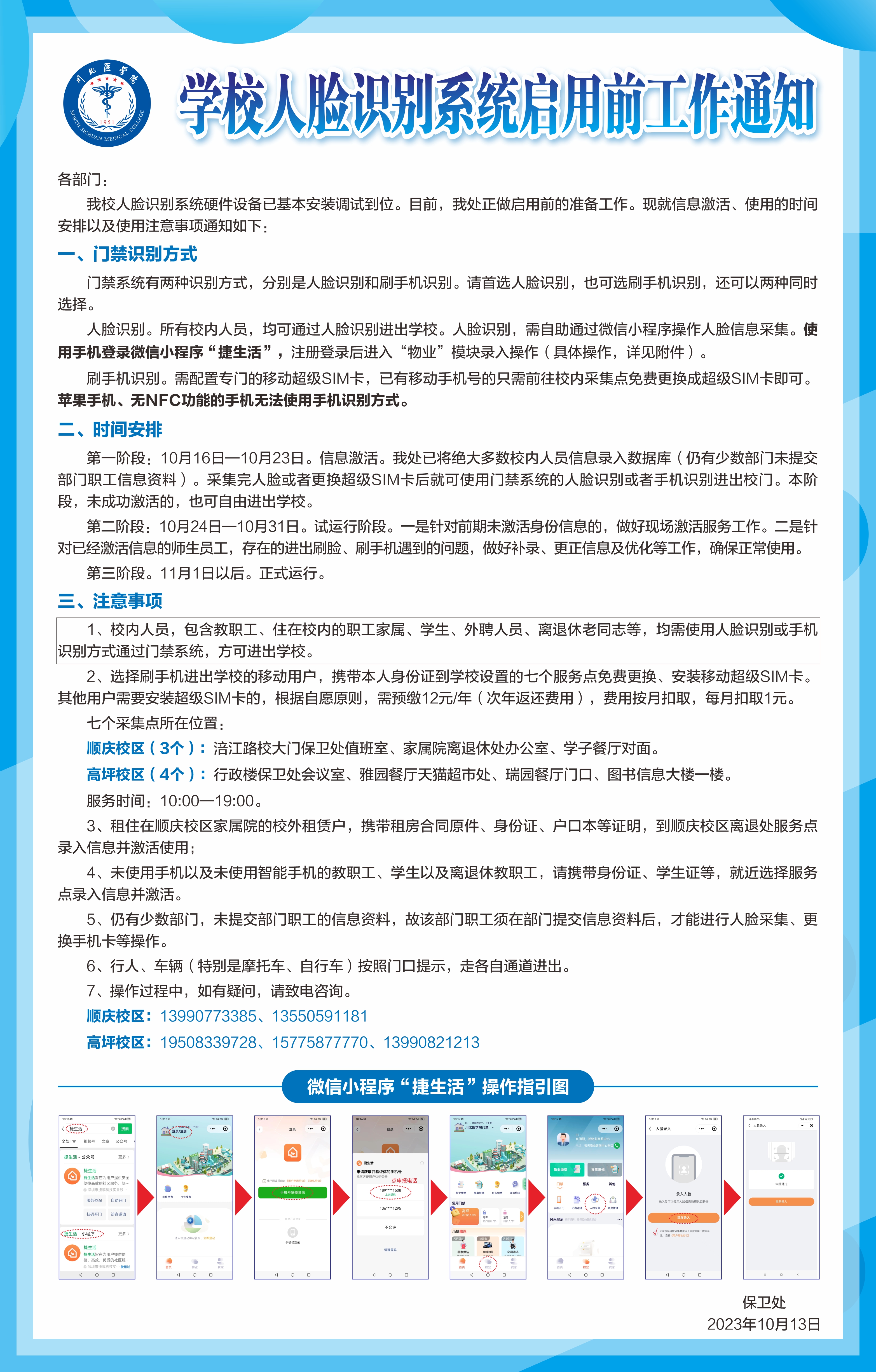
关于学校人脸识别系统启用前工作通知
来源:保卫部(处)、武装部
阅读次数:
日期:2023-10-12
鼠标右键点击图片,在下拉菜单中点击“图片另存为”保存至电脑中可打开放大查看。