招生工作

统考招生

当前位置: 首页 -> 招生工作 -> 统考招生 -> 正文

2020年全国硕士研究生招生考试川北医学院报考点现场确认通知

阅读次数: 日期:2019-11-01

位考生:

欢迎选择川北医学院报考点参加2020年全国硕士研究生招生考试,为保证能顺利完成本次考试现场确认工作,现就我校报考点有关考试现场确认要求公告如下

一、所有选择我校报考点,在网上报名并完成缴费的考生(网上报名编号5125开头)必须于117-10日期间,到川北医学院顺庆校区(南充市涪江路234号)确认报名信息,并按报考点规定配合照相、采集指纹和签订诚信考试承诺书。

二、现场确认时间及地点

为避免现场确认考生长时间排队等候,我校采用报名号分段分时间确认,建议各位考生合理安排学习工作时间,按照自己报名号对应的日期前来确认。

2020年全国硕士研究生招生考试川北医学院报考点现场确认通知

       三、现场确认流程

请各位考生在现场确认时提前准备复印件,并在所有复印件左上角书写考生报名号。

(一)确认流程

                                       

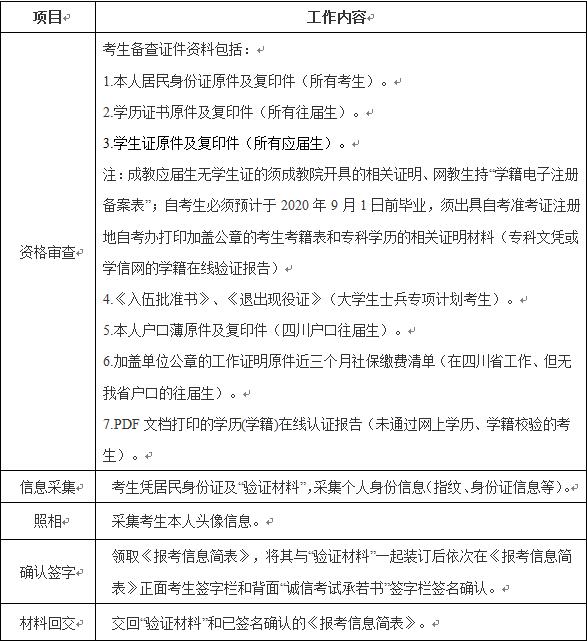
      (二)工作内容  

2020年全国硕士研究生招生考试川北医学院报考点现场确认通知

       四、现场确认注意事项

1.考生必须亲自于规定的时间内携带本人相关证件到本报考点进行报名信息确认,并采集指纹和身份证信息、照相和签订诚信考试承诺书。考生需在打印出的《全国研究生入学考试报名情况登记表》上校对身份证号、毕业证书编号、学位证编号等信息并确认签名,交工作人员签收。未在规定的时间内进行现场确认的考生,其报名信息无效★特别提醒:未完成材料回交的考生视为未完成现场确认)。未通过网上学历(学籍)校验的考生,在现场确认时应提供学历(学籍)在线认证报告PDF文档打印)。

2.现场确认时,报考点不再接受考生报名信息修改的申请。考生错选招生单位报考点考试方式等关键信息,或未按规定时间到报考点确认网报信息的,报名无效,已支付的报名考试费不予退还。已报名考生未参加考试的,报名考试费不予退还。

3.考生应认真了解并严格按照报考条件及相关政策要求选择填报志愿。现场确认时要对本人网上报名信息进行认真核对并确认。因不符合报考条件及相关政策要求,或因网报信息填写错误、填报虚假信息而造成不能考试、复试或录取的,后果由考生本人承担。报考点仅办理网上报名信息确认,不受理网报信息修改和补报。

4.请考生随时关注我校研究生处网页,网址:http://www.nsmc.edu.cn/gs,最新公告和通知会及时在网上发布。