首页
机构设置
部门简介
通知公告
党建工作
学习材料
学习情况
实验室安全
实验室安全管理制度
工作简报
举报方式
实时新闻
政策法规
上级文件
单位制度
下载专区
办事流程
首页
机构设置
部门简介
通知公告
党建工作
学习材料
学习情况
实验室安全
实验室安全管理制度
工作简报
举报方式
实时新闻
政策法规
上级文件
单位制度
下载专区
办事流程
实验室安全
实验室安全管理制度
工作简报
举报方式
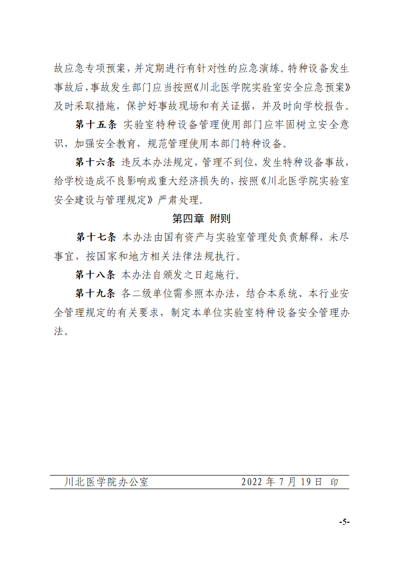
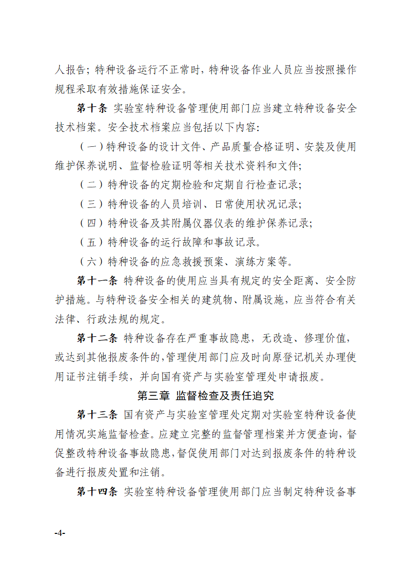
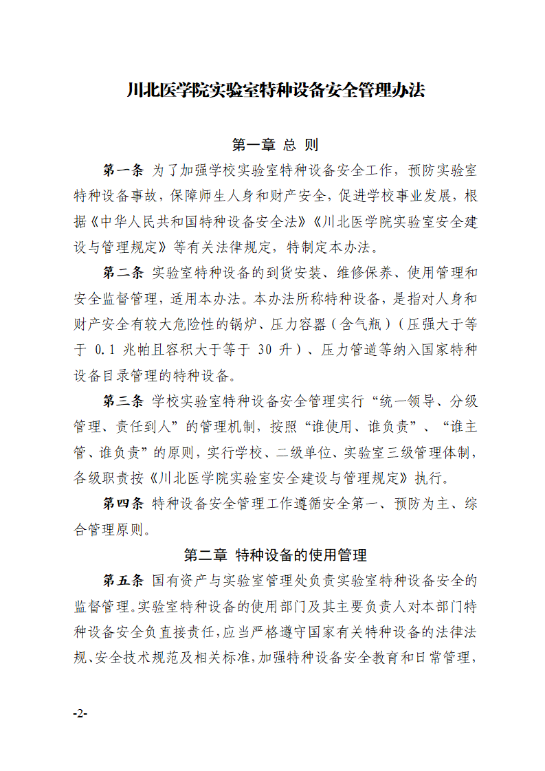
实验室安全管理制度
当前位置:
首页
->
实验室安全
->
实验室安全管理制度
->
正文
关于印发《川北医学院实验室特种设备安全管理办法》
阅读次数:
日期:2022-09-08