首页
部门简介
机构设置
学校迁建工作动态
学习专栏
政策法规
规章制度
廉政建设
联系我们
首页
部门简介
机构设置
学校迁建工作动态
学习专栏
政策法规
规章制度
廉政建设
联系我们
政策法规
政策法规
当前位置:
首页
->
政策法规
->
正文
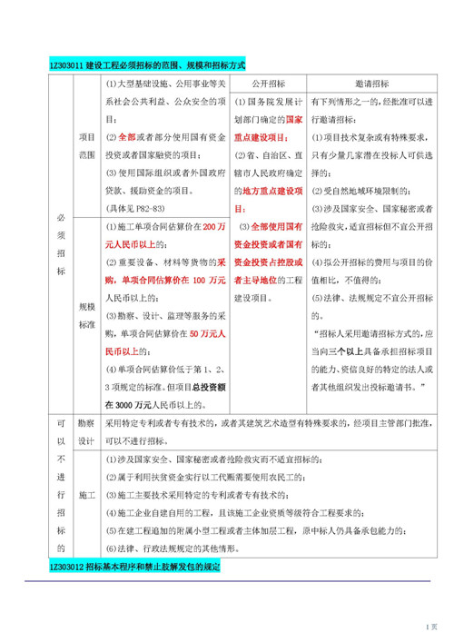
建设工程必须招标的范围、规模和招标方式
文:bgs
审核:bgs
来源:bgs
阅读次数:
日期:2014-09-25