通知公告

通知公告

当前位置: 首页 -> 通知公告 -> 正文

关于召开临床医学专业认证材料组第二次工作例会的通知

阅读次数: 日期:2018-07-12

      为进一步推进临床医学专业认证自评报告撰写工作,确保学校按时完成自评报告,经学校研究决定召开临床医学专业认证材料组第二次工作例会,现将相关事项通知如下:

    一、时间及地点

    时间:2018年7月13日(星期五)下午15:00~17:30

    地点:基础医学院学术报告厅

    二、参加人员

    1.校领导:张 勇、杜 勇、张 波。

    2.材料组成员:汪辉文、朱彦雨、冉茂成、谯利平、李小华、姚家赞。

    3.十大领域部门负责人或牵头人、报告撰写人(联络员)。

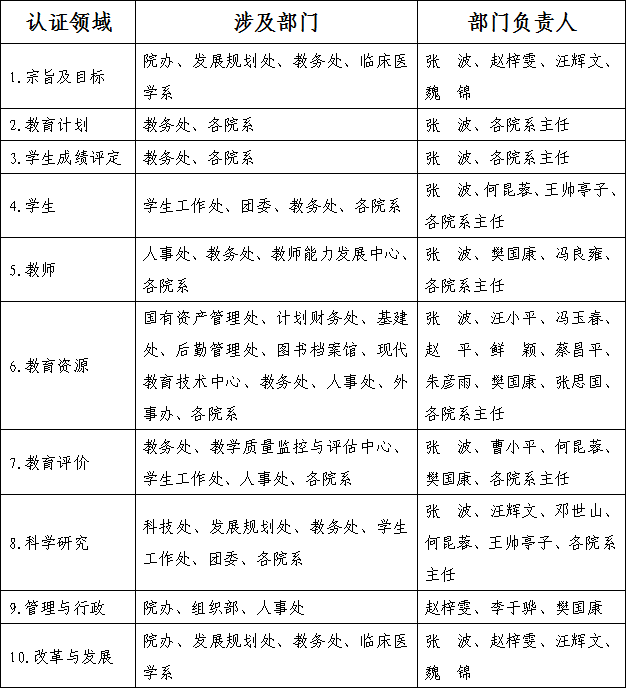
    4.涉及临床医学专业认证自评报告10大领域的重点部门负责人(见下表)。

关于召开临床医学专业认证材料组第二次工作例会的通知

        5.教学质量监控与评估中心全体人员。

川北医学院

2018年7月10日