学校首页
首页
学校要闻
综合新闻
院系风采
媒体聚焦
通知公告
视频新闻
学术看板
首页
学校要闻
综合新闻
院系风采
媒体聚焦
通知公告
视频新闻
学术看板
通知
公告
当前位置:
首页
>
通知公告
>
正文
通知公告
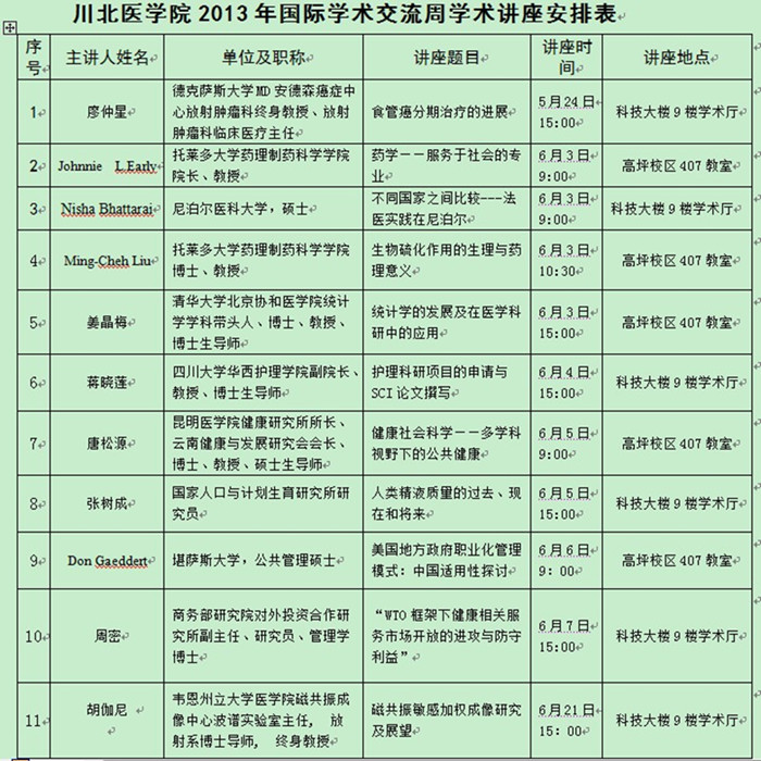
川北医学院2013年国际学术交流周学术讲座安排表
来源:科技处
日期:2013-05-30 00:00
阅读次数: