
前言
口腔癌是全球第6大常见癌症,在南亚(如印度、孟加拉国)尤为高发,占所有癌症的1/3。常见发病部位包括舌(31%)、唇(27%)和口底(12%),不同地区主导类型差异明显(如印度以颊癌为主,美国以舌癌为主)。口腔癌的五年生存率约50%-55%,早期诊断可提升至80%以上,而晚期伴转移者仅约20%。口腔癌的危险因素包括:烟酒协同作用、槟榔咀嚼和HPV感染等。而口腔癌的早期病变往往是持续溃疡(超过2周)、红/白斑、不明肿块、口腔麻木、吞咽困难、牙齿松动等。
本文节选来自CA Cancer J Clin 杂志(中国科学院SCI期刊分区医学1区,Top,IF=228.151)2002;52:195-215,标题Oral Cancer and Precancerous Lesions,
作者Brad W. Neville, DDS;Terry A. Day, MD, FACS。
摘要
在美国,口腔癌和口咽癌约占男性所有恶性肿瘤的 3%,占女性所有恶性肿瘤的2%。据估计,这些肿瘤在 2002 年将导致美国 28,900 例新病例和 7,400 例死亡。起源于口腔粘膜衬里的鳞状细胞癌占这些肿瘤的 90% 以上。本文将综述口腔和口咽鳞状细胞癌的流行病学和临床特征,特别强调早期癌症和口腔癌前病变的识别。接下来本文将从以下几个方面来介绍口腔癌和癌前病变:流行病学、风险因素、早期诊断、黏膜白斑、黏膜红斑、鳞状细胞癌、转移、分期、诊断和治疗。
01 流行病学
口腔癌最常见于中老年人,尽管近年来在年轻人中也记录了这种令人不安的恶性肿瘤。“口腔癌”在解剖上可分为三类:口腔癌(舌、口底等)、唇癌(与慢性日光暴露相关)和口咽癌(扁桃体、舌根等)。其中唇癌预后较好(五年生存率95%),但口内癌(如舌癌、口底癌)预后较差。在口腔癌中存在种族差异:非裔美国人发病率(12.4/10万)高于白人(9.7/10万),且死亡率更高(4.4 vs. 2.4/10万),原因可能是非裔美国人晚期诊断比例较高。
02 风险因素
一、烟草与酒精
口腔癌和咽癌与烟草使用之间的密切关联已得到充分证实。流行病学研究表明,吸烟者患口腔癌的风险是非吸烟者的 5 到 9 倍,对于每天吸烟 80 支或以上的极度重度吸烟者,这种风险可能会增加至 17 倍。吸烟的口腔癌患者的百分比(约 80%)是普通人群的 2 到 3倍。此外,继续吸烟的接受治疗的口腔癌患者患上呼吸消化道第二种恶性肿瘤的风险是戒烟患者的 2 到 6 倍。
饮酒已被确定为上呼吸消化道癌症的主要危险因素。在控制吸烟的研究中,中度至重度饮酒者患口腔癌的风险要高出 3 到 9 倍。 法国的一项研究表明,极度酗酒者(每天超过 100克酒精)患口腔癌和口咽癌(一份典型的啤酒、葡萄酒或白酒含有 10 到 15 克酒精)的风险要高 30 倍。更重要的是酒精和吸烟的协同作用;一些既是重度吸烟者又是重度饮酒者的患者亚群患恶性肿瘤的风险可能高出 100倍以上。
鼻烟和咀嚼烟草也与口腔癌风险增加有关。在一项针对美国南部女性的研究中,据估计,长期使用鼻烟的人患口腔癌的风险要高出四倍。无烟烟草(鼻烟、咀嚼烟草)与局部角化病变相关,但似乎比使用吸烟烟草的癌症风险低得多。西弗吉尼亚州的口腔癌发病率低于全国平均水平,尽管该州的咀嚼烟草消费量是美国最高的。 斯堪的纳维亚半岛最近的研究表明,使用瑞典鼻烟(未发酵且亚硝胺水平较低)与患口腔癌的风险增加无关。
二、槟榔咀嚼
在印度和东南亚,长期在口腔中使用槟榔(paan) 与患口腔癌的风险增加密切相关。这种食物(paan)通常由一片槟榔叶组成,槟榔叶包裹着槟榔和熟石灰的混合物,通常与烟草一起,有时与甜味剂和调味品一起。食用时槟榔释放生物碱,在使用者中产生欣快感和幸福感。咀嚼槟榔通常会导致口腔进行性、疤痕状的癌前病变,称为口腔粘膜下纤维化。在印度,一项研究表明,口腔粘膜下纤维化的恶性转化率为 7.6%。
三、HPV感染
最近的证据表明,人瘤病毒 (HPV) 可能与某些口腔癌和口咽癌有关。 在高达 22% 的口腔癌中检测到 HPV-16,在高达 14% 的病例中检测到 HPV-18。
四、其他因素
饮食因素,例如水果和蔬菜摄入量低,也可能与癌症风险增加有关。如前所述,慢性光化性暴露与唇部朱红色癌的发展有关。许多研究表明,口腔扁平苔藓,尤其是糜烂性扁平苔藓,可能与癌症风险增加有关,尽管其他研究人员质疑这种关联的强度。缺铁性贫血伴有吞咽困难和食管蹼(称为Plummer-Vinson 或 Paterson-Kelly 综合征)与口腔癌、口咽癌和食管癌的发生风险增加有关。免疫抑制似乎使一些人更容易患口腔癌。据报道,许多接受免疫抑制药物的肾移植患者患有唇癌,年轻的艾滋病患者也患有口腔癌。
03 早期诊断
早期口腔癌和癌前病变通常很轻微且无症状。因此,临床医生保持高度警惕很重要,尤其是在存在吸烟或酗酒等危险因素的情况下。浸润性口腔鳞状细胞癌之前通常存在临床可识别的口腔粘膜癌前病变。这些病变通常表现为白色或红色斑块,称为黏膜白斑和黏膜红斑。随着癌症的发展,患者可能会注意到存在不愈合的溃疡。 后期症状包括出血、牙齿松动、难以佩戴假牙、吞咽困难、构音障碍、吞咽痛和颈部肿块的发展。
美国癌症协会建议所有 40 岁及以上的人每年进行一次癌症相关检查,20 至 39 岁的人每三年进行一次检查,“应包括健康咨询,并且根据个人的年龄,可能包括甲状腺癌、口腔癌、皮肤癌、淋巴结癌、睾丸癌和卵巢癌的检查。”不幸的是,口腔癌的早期发现几乎没有改善,因为许多患者直到患有 III 期或 IV 期疾病才出现诊断和治疗(FIGURE 2)。因此,为了提高口腔癌的生存率,还需要开展公共教育工作,鼓励患者避免高危行为,并向他们的医疗保健提供者询问定期口腔癌筛查检查的情况。

04 黏膜白斑
1877 年,Schwimmer 首次使用黏膜白斑一词来描述舌头的白色病变,这可能代表梅毒性舌炎。 黏膜白斑的定义经常令人困惑和有争议,以至于一些临床医生现在避免在他们的词典中使用这个术语。根据世界卫生组织的定义,黏膜白斑是“在临床或病理上不能像任何其他疾病那样表征的白色斑块或斑块”。因此,黏膜白斑应仅用作临床术语;它没有特定的组织病理学内涵,绝不应用作显微镜诊断。在患者的评估中,黏膜白斑是一种排除性的临床诊断。如果口腔白斑可以诊断为其他疾病(例如念珠菌病、扁平苔藓、白质水肿等),则不应将该病变视为黏膜白斑的一个例子。
口腔白斑继发于可识别的局部刺激。例如,增厚的角化过度变化经常出现在牙槽嵴的无牙颌区域。尤其是在没有佩戴覆盖牙科修复体的患者中(图 3)。


早期或薄的黏膜白斑表现为略微隆起的灰白色斑块,可能边界清晰,也可能逐渐融入周围的正常粘膜(图 4)。


随着病变的进展,它变得更厚、更白,有时会发展为皮革状外观并伴有表面裂缝(均匀或厚的黏膜白斑)(图 5)。


一些黏膜白斑出现表面不规则,被称为颗粒状或结节状黏膜白斑(图 6)。


其他病变形成状表面,称为疣状或疣状白斑(图 7)。


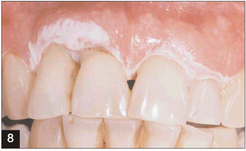
这种情况始于传统的扁平白色斑块,随着时间的推移,在本质上往往会变得更厚和状(图 8)。


这种增生可能会发展到病变在显微镜下可以归类为疣状癌的程度。然而,尽管进行了治疗,这些病变的复发率很高,并且通常最终会转化为更具侵袭性的鳞状细胞癌。
05 黏膜红斑
Queyrat 最初使用术语红细胞增生来描述阴茎的红色癌前病变。术语黏膜红斑用于发生在口腔粘膜上的临床和组织病理学相似的过程。与黏膜白斑的定义类似,黏膜红斑是一个临床术语,指的是在临床或病理学上不能定义为任何其他情况的红色斑块。该定义不包括可能导致红色临床表现的炎症性疾病。口腔黏膜红斑最常见于老年男性,表现为红色斑点或斑块,质地柔软、天鹅绒般(图11)。


口底、舌侧、磨牙后垫和软腭是最常见的受累部位。病变通常界限清楚,但一些例子可能会逐渐融入周围的粘膜。一些病变可能与白色区域(红细胞白斑)混合。黏膜红斑通常无症状,但有些患者可能主诉疼痛、烧灼感。虽然黏膜红斑病不像黏膜白斑病那样常见,但它表现异型增生或癌的可能性要大得多。在他们大型黏膜白细胞病例系列的姊妹研究中,Shafer 和 Waldron 还分析了他们对 65 例黏膜红细胞病例的活检经验。所有黏膜红细胞病例均显示一定程度的上皮发育不良;51% 的患者为浸润性鳞状细胞癌,40% 为原位癌或重度上皮发育不良,其余 9%的患者为轻度至中度异常增生。因此,真正的临床红斑是比黏膜白斑更令人担忧的病变。同样,在混合性红细胞白斑中,红色成分比白色成分更可能表现出发育不良变化;在混合病灶中选择合适的活检部位时,临床医生应确保标本包含红色成分。
06 鳞状细胞癌
早期鳞状细胞癌通常表现为白色斑块(黏膜白斑)、红色斑块(黏膜红斑)或红白混合病变(黏膜红细胞白斑)。疼痛不是特定病变是否为恶性的可靠指标;较大的晚期癌症通常会很痛苦,但许多早期口腔癌完全没有症状,或者可能仅伴有轻微不适。口腔内癌最常见的部位是舌头,约占口腔所有病例的 40%这些肿瘤最常发生在舌的后外侧缘和腹侧表面。口腔底部是第二常见的口内位置。较少见的部位包括牙龈、颊黏膜、唇黏膜和硬腭。舌外侧和口腔底部(延伸回外侧软腭和扁桃体区域)结合形成口腔粘膜的马蹄形区域,这是患癌症的风险最大的区域。有两个主要因素可以解释为什么这个地区处于高风险中:首先,任何致癌物都会与唾液混合,积聚在口腔底部,并不断沐浴这些部位;其次,口腔的这些区域被较薄的非角化粘膜覆盖,对致癌物的保护作用较差。临床医生在检查口腔时了解这个高风险区域很重要。建议使用棉纱布抓住舌尖,使其向上和两侧拉,以便充分看到舌侧和口腔底部。
除了口腔本身,鳞状细胞癌也经常发生在唇朱红色和口咽部。朱红色癌表现出明显的下唇倾向,通常发生在具有长期光化性损伤史的浅肤色个体中。病变通常出现在光化性唇炎中,这是一种类似于皮肤光化性角化病的癌前病变。光化性唇炎的特征是朱红色缘萎缩,可出现干燥、鳞状变化。随着病情的发展,可能会出现溃疡部位,这些部位部分愈合,只是在以后再次出现(图 17)。(患者经常将这些反复出现的溃疡病变误认为是“发烧水泡”。不断发展的癌症慢慢变成结痂、无触痛、硬化溃疡或肿块(图 18)。口咽癌的临床表现与口腔癌相似(图 19)。


这种肿瘤通常出现在外侧软腭和扁桃体区域,但也可能起源于舌根。不幸的是,这种肿瘤在发现时通常比口腔前部癌症更大、更晚期。主要症状通常包括吞咽困难(吞咽困难)、吞咽疼痛(吞咽痛)和耳部牵涉痛(耳痛)。
07 转移
口腔鳞状细胞癌的转移最常发生在同侧颈部淋巴结。来自下唇和口腔底部的肿瘤最初可能累及颏下淋巴结。对侧或双侧颈椎转移也可能发生,尤其是在舌根肿瘤、晚期肿瘤和发生在中线附近的肿瘤中。受累淋巴结通常肿大、坚硬且触诊无触痛。如果肿瘤已刺穿受累淋巴结的包膜并侵入周围的结缔组织(包膜外转移),则节点会感觉固定且不可移动。在初步评估时,多达 30% 的口腔癌有宫颈转移,无论是可触及的还是隐匿的。特别是,舌头有丰富的血液供应和淋巴引流,这解释了高达66% 的原发性舌病变患者在诊断时患有颈部疾病的原因。远处转移最常见于肺部,但身体的任何部位都可能受到影响。
08 分期
口腔癌的分期对于建立适当的治疗和确定预后很重要。使用 TNM 系统对肿瘤进行分期,其中 T 代表原发肿瘤的大小,N 表示区域淋巴结的状态,M 表示是否存在远处转移。表 3概述了该系统。

口腔癌和口咽癌患者的生存率与诊断时的疾病分期密切相关。根据美国国家癌症研究所1973 年至 1988 年的 SEER 数据,局部疾病患者的五年相对生存率为 81.9%。然而,区域扩散患者的生存率降至 46.4%,远处转移患者的生存率降至 21.1%(表 4)。

09 诊断和治疗
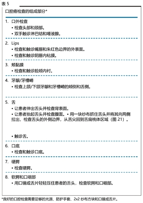
由于初级保健医生和普通牙医比专科医生更常见,因此这些临床医生进行筛查检查以识别潜在的口腔癌和咽癌非常重要。表 5 总结了口腔癌检查的推荐组成部分(图 21)。



当发现可疑病变时,使用手术刀或小活检钳的常规活检仍然是评估它的最佳和最准确的方法。正如Alexander 等人所说,“无创筛查技术,例如细胞学检测(包括刷状活检)......有很多陷阱,当担心恶性肿瘤时,不应被视为活检的替代品。 活检可由主要照料者进行,也可转诊至头颈专科医生(例如,耳鼻喉科医生/头颈外科医生、口腔颌面外科医生等)进行活检。除了需要提高临床医生的早期发现能力外,患者和公众了解该疾病也很重要。识别和识别可疑病变的延迟会导致诊断晚期和较低的生存统计数据。
关于口腔癌和癌前病变管理的完整、详细讨论不在本文的范围之内。一般来说,建议尽可能切除或销毁显示中度上皮发育不良或更糟的白斑。显示轻度异型增生的病变的处理取决于病变的大小、位置和明显的原因。有时,如果可以消除刺激源(例如吸烟),早期异型增生病变可能是可逆的。分子标志物,如 DNA 含量和杂合性缺失,有望成为预测口腔白斑恶性转化风险的重要工具。
浸润性口腔癌患者最好由协调一致的多学科医疗保健专业人员团队进行管理,该团队可能包括头颈外科医生、口腔颌面病理学家、普通病理学家、放射肿瘤学家、神经放射科医生、重建外科医生、肿瘤内科医生、普通牙医、口腔颌面外科医生、颌面修复医生、牙科保健员、护士专家、语言病理学家、营养师和戒烟顾问。
高达 15% 的口腔癌患者已被确定患有第二原发癌;因此,进行完整的头部和颈部检查(包括喉部)很重要。许多临床医生进行内窥镜检查,包括喉、食管、气管和肺,以识别高危患者的其他潜在病变。对于出现颈部肿块但没有明显原发部位的患者(或者如果颈部肿块比原发肿瘤更容易活检),细针穿刺穿刺仍然是首选的诊断方法,而不是开放性活检,因为据报道,开放性活检与不伴有同时颈部清扫术的生存率较低有关。现在常规进行影像学检查以评估原发性肿瘤和颈部疾病。对比增强计算机断层扫描 (CT)和磁共振成像 (MRI) 均可用于确定原发肿瘤的范围、浸润、区域淋巴结状态和远处转移性疾病,从而提供重要的分期信息。正电子发射断层扫描 (PET) 扫描也越来越成为识别原发性、复发性和转移性疾病的流行工具。治疗选择是可变的,取决于原发肿瘤的大小和位置、淋巴结状态、有无远处转移、患者的耐受能力和患者的愿望。手术和/或放射治疗仍然是治疗唇癌和口腔癌的金标准。对于早期疾病,可以通过手术和/或放射疗法来治疗口咽癌。对于晚期疾病,可能需要手术联合辅助放疗,而最近的证据表明,在该人群中,放疗联合化疗可能比单独放疗具有生存优势。
在评估唇癌、口腔癌和口咽癌的原发性癌症时,重要的是要考虑疾病状况和颈部隐匿性疾病的患病率。无论使用何种治疗方式,许多患者都需要考虑与气道保护、肠内喂养、口干症、粘膜炎、吞咽困难和声音改变相关的问题。
10 结论
控制口腔癌和口咽癌的能力将取决于两个基石:预防和早期诊断。需要在地方、州和国家层面开展持续的教育活动,以教育公众了解与这种疾病相关的风险因素和早期体征/症状。还需要鼓励个人定期寻求牙医和/或医生的专业口腔检查。最后,必须鼓励医护人员进行口腔癌检查,作为其患者护理制度的一部分,并了解口腔癌的早期迹象。
MIRG (AI-Research Group)
川北医学院口腔科创平台×医学信息科研课题组是一个创立于2022年的新兴平台, 本课题组是计算机应用协会的一个独立部门, 旨在训练本科生自主科研协作能力的科研课题组,致力于数字医学,战争医学,公共卫生领域的研究, 本团队积极开展国际合作, 让AI成为照进现实的普罗米修斯之火!
外部链接
初审初校:刘柯含 薛力源 罗子甯
复审复校:彭嘉宽
终审终校:刘英