招生就业

当前位置: 首页 >> 招生就业 >> 正文

广安市人民医院 2023届校园招聘正式启动

发布日期:2022-11-15     文:广安市人民医院(四川大学华西广安医院) 点击:

根据广安市人民医院(四川大学华西广安医院)2023年度人才需求计划,我院已开启2023届校园招聘,具体要求如下:

一、招聘对象

2023届普通高校应届毕业生及符合岗位条件的社会在职、非在职人员。

二、基本条件

1.政治思想素质好,无违法违纪行为,能自觉遵守院纪院规及相关专业制度,爱岗敬业,事业心和责任心强。

2.身体健康,具有良好的心理素质,较强的语言表达能力和沟通协调能力;

3.具备符合岗位要求的专业水平和工作能力,能胜任本职工作。

三、薪酬待遇

研究生6600—10000元/月,学习补贴5万元;研究生提供一年免费集体住宿;博士带编制。

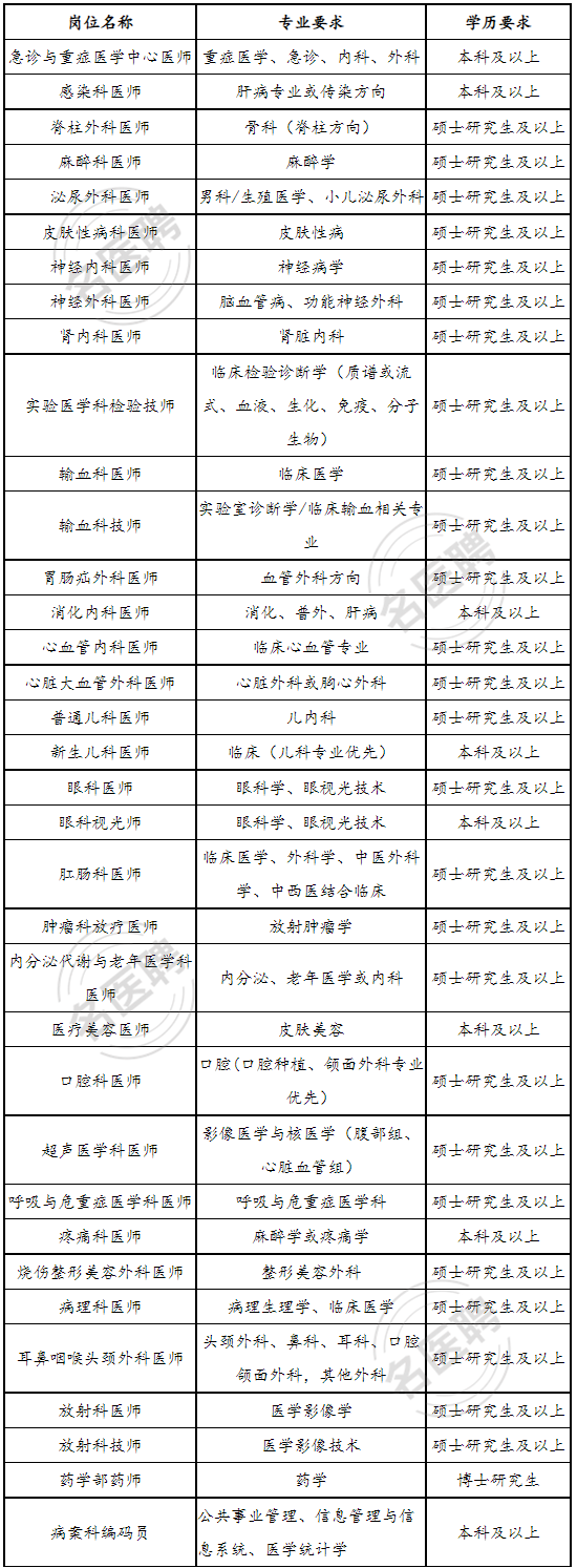
四、招聘需求

广安市人民医院  2023届校园招聘正式启动

五、报名

1.报名时间:即日起至2023年3月1日18:00截止;

2.报名方式:网络报名(微信扫描下方二维码或通过链接https://www.wjx.cn/vm/YnhjNAw.aspx# 填写个人信息并成功提交)。

广安市人民医院  2023届校园招聘正式启动

六、报名材料

报名成功提交后须将以下材料放至同一文件夹并以压缩包的形式发送至邮箱3229821582@qq.com,压缩包命名:岗位-学历-姓名(如:麻醉科医师-硕士-张三),重复投递或未按要求投递者视为无效投递。

1.附  件:广安市人民医院应聘登记表.docx(请下载附件);

2.身份证扫描件(正反面);

3.学历、学位证书扫描件(从本科起提供);

4.学籍在线验证报告(学信网下载最新日期报告);

5.相关资格证书扫描件;

6.英语、计算机等级证书扫描件;

7.论文、获奖等其他证明个人能力的材料;

8.有工作经历的人员须提供在职期间社保证明。

(按以上顺序及名称命名文件,PDF格式保存)

七、资格审查

本次招聘以应聘人员发送的扫描件作为资格初审的材料,面试前由组织人事部、督查办公室、医务部按照本次招聘要求进行资格初审。资格审查工作贯穿招聘全过程,在招聘的任何环节发现报考人员不符合资格条件或弄虚作假的,均取消报名资格,且责任自负。请报名人员认真填写联系方式,保持电话畅通,留意短信通知。

八、考核

考核时间、地点及考核方式另行通知。医院根据考核结果择优录用。

九、体检

体检由医院统一安排,费用自理。体检合格后正式录用,并办理入职手续。未在规定时间内报到者,视为自动放弃。

十、其它

1.应聘者提供的信息和材料必须真实完整,在招聘的任一环节发现应聘者不符合招聘条件或弄虚作假的,均取消其报考或录用资格。

2.应聘者在上岗前应与其它单位无任何劳动关系,且无任何劳动纠纷,有工作经历者须提供与原单位解除劳动关系的证明。

附  件:广安市人民医院应聘登记表.docx

联系人:刘老师          

联系电话:19108289904        

0826-2600013

上一条:泸州市中医医院招聘公告

下一条:德阳市人民医院2023年住院医师规范化培训招收的通知